来源:本站 作者:贵州省博物馆-办公室 阅读:10091次 发布时间:2024-12-16
根据《中华人民共和国政府采购法》《贵州省文化和旅游厅直属事业单位政府采购管理制度》《贵州省博物馆政府采购管理办法》及有关法律法规的要求,遵循公开、公平、公正和诚实信用的原则,对贵州省博物馆精密恒温恒湿空调室外机组采购项目监理单位询价采购项目进行评标,现将结果公示如下:
一、采购人名称:贵州省博物馆
二、采购项目名称:贵州省博物馆精密恒温恒湿空调室外机组采购项目监理单位询价采购
三、供应商评审排名

四、中标(成交)信息
供应商名称:贵州立达工程项目管理有限责任公司
供应商地址:贵州省贵阳市南明区新华路110-134号富中国际广场25层1号[新华社区]
中标(成交)金额:17950.00元(壹万柒仟玖佰伍拾圆整)
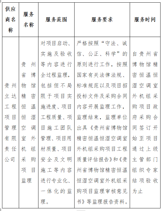
五、主要标的信息

六、公告期限
自本公告发布之日起3个工作日(2024年12月17日至2024年12月19日)。公示期满无异议,我馆将与中标供应商签订贵州省博物馆精密恒温恒湿空调室外机组采购项目监理单位采购合同书。
七、质疑回复
如有异议,可在公示期内,以书面形式向我馆提出质疑,我馆将在收到书面质疑7个工作日内,向质疑人作出书面答复。
八、联系方式
联系地址:贵州省贵阳市观山湖区林城东路107号
联系人:滕老师
联系电话:0851-86822214
贵州省博物馆
2024年12月16日